山东青岛装修工程,国企总包十年不结算,邹俊岳律师二审成功改判,全面胜诉,追回工程款970万元
导语:2014年,姜某挂靠南通某装饰公司(下称“装饰公司”),以其名义与中建某公司(下称“中建公司”)签订《单项承包施工合同》,承接胶州市开发区某学校的教学楼、文体智慧楼、生活楼装饰工程,后续又签订了《补充协议》,至2015年8月份施工完毕并交付业主投入实际使用。后总包方中建公司始终未与装饰公司及姜某办理结算手续,拖欠支付工程款近10年。2023年年底,姜某委托其他律师诉至法院请求法院判令业主单位某科技公司、总包方中建公司及被挂靠方装饰公司支付其工程款,一审法院依据业主与中建公司之间的《工程造价咨询报告书》核定姜某承接项目的总计价款,认定中建公司已足额支付姜某工程款,甚至超额支付了330余万元,最终判决驳回姜某全部诉讼请求。
道华工程律师团紧急接受姜某委托,代理其二审阶段,迅速查阅一审阶段的全部资料,并核查姜某与各方之间的往来材料文件及聊天记录,深入研究案件材料,查漏补缺,制定了全新的诉讼策略,通过证明合同的报价单附件有效性,争取合理结算价款、明确责任主体,成功促使二审法院采纳我方观点。最终二审改判总包方中建公司支付姜某工程款640余万元及相应利息损失,再加上一审法院认为超额支付的330余万元,成功为当事人挽回损失近千万元!

一、案情回顾
2013年10月份,业主某科技公司将胶州市开发区某学校教学楼、文体智慧楼、生活楼工程发包给中建公司,合同总价109,007,952.48元,涵盖土石方、地基与基础、主体、电气等多方面工程内容。
姜某为承接中建公司分包的装饰装修工程,找到了装饰公司,希望借用其资质承接案涉项目,并与装饰公司签订《工程项目施工内部承包协议》。
2014年6月份,中建公司总包单位与装饰公司签订签订《单项承包施工合同》,将工程项目的室内、室外装饰工程分包给装饰公司。约定全部工程造价以建设单位或其委托代理单位审核施工范围内的工程量为计算基础,以建设单位确定下来的固定单价乘以审定的工程量总造价下浮8%作为承包方的最终结算造价,合同价款暂定金额为30382466.85元,合同并未确认每个项目的单价,仅附有十余个单项单价的《报价单》。2014年7月份,双方签订《补充协议》,约定最终工程造价以建设单位或其委托代理单位审核施工范围内的工程结算造价为基础,工程结算总造价下浮10% 。
涉案工程完工后投入使用,姜某始终未能就案涉项目的结算与中建公司达成一致,直至拖延至2023年年底才提起了本案诉讼。一审法院--山东省胶州湾市人民法院在审理过程中,中建公司提交了科技公司委托第三方作出的《工程造价咨询报告书》,一审法院依照《单项承包施工合同》的约定,委托审计单位按照《工程造价咨询报告书》审定案涉项目的总造价并下浮了10%,认定中建公司已足额支付了工程款,甚至超付金额达到330万元,基于此,一审法院最终判决驳回姜某的全部诉讼请求。
原告一审败诉,有十五天上诉期,道华工程律师团队首席邹俊岳律师临危接受委托,通过分析案件,查找合同漏洞,发现原审出现重大纰漏,围绕本案几个重大争议焦点,给出了相应的解决方案,最终二审成功翻盘,全面胜诉。
原山东省胶州湾市人民法院一审判决书:



二、案情复杂,道华律师总结争议焦点如下
1、挂靠协议及施工合同均归于无效,应由哪方承担付款责任。
姜某挂靠装饰公司进行施工,这种行为导致其以装饰公司名义与中建公司签订的《单项承包施工合同》及《补充协议》违反了法律的强制性规定,属于无效合同,同样,其与装饰公司之间的《挂靠协议》也属无效,在合同均无效的情况下,工程款的支付责任、违约损失的赔偿等问题变得极为复杂。姜某就案涉项目进行施工的实际合同相对方认定则成了重中之重,毕竟建设工程案件也属于合同纠纷,合同相对方确定后,方能认定工程款应由哪一方承担。
2、《施工合同》中附有《报价单》未加盖任何一方印章,中建公司否认其真实性,能否作为结算依据之一。
一审过程中,姜某、装饰公司、中建公司均提交了《施工合同》,但从各方提交的《施工合同》原件上看,姜某及装饰公司的合同中均在最后一页附有《报价方》,针对十余项单项确定了单价,中建公司的《施工合同》中未有该报价单,故而中建公司对于该《报价单》的真实性提出了异议,认为应当依照合同约定,以科技公司确定的单价乘以审定的工程量。但对于《报价单》,姜某认为是其与中建公司另行约定的项目单价,在《施工合同》签订时,中建公司与科技公司尚未就该部分的单价进行确认,故而其与中建公司另行确定了该部分单价,该《报价单》应当作为结算的依据之一,以该确定的单价乘以审定的工程量,确认该部分的结算金额。
3、合同约定工程结算方式存在歧义,一审法院采纳了对姜某不利的观点。
依照《单项承包施工合同》约定全部工程造价以建设单位或其委托代理单位审核施工范围内的工程量为计算基础,以建设单位确定下来的固定单价乘以审定的工程量总造价下浮8%作为承包方的最终结算造价。但《施工合同》中,中建公司并未向姜某明确建设单位确定的固定单价,仅附有《报价单》,由中建公司与姜某就十余项单项确定了单价,却也无中建公司及装饰公司、姜某加盖公章确认,此后又签订了《补充协议》,将下浮点数调整为10%。在这种情况下,一审法院径直以建设单位确定下来的固定单价乘以审定的工程量所确认的《工程造价咨询报告书》,委托审计单位核算案涉项目对应部分,确认了案涉项目的总造价,以此认定了中建公司超额支付了330余万元。

三、道华律师迅速制定办案思路
1、中建公司明知姜某系挂靠装饰公司承接案涉项目,中建公司与姜某形成了事实的合同关系,应由中建公司承担付款责任。
在挂靠模式下,挂靠人以被挂靠人的名义与第三方建立合同关系,对于建立的合同关系的相对方具体是挂靠人还是被挂靠人,要根据在订立合同关系时,第三方是否明知挂靠事实进行区分。1.若第三方不知道挂靠事实,则根据合同相对性,合同相对方为第三方和被挂靠人。2.若第三方明知挂靠事实甚至故意追求挂靠事实的,此时挂靠人、被挂靠人、第三方之间均明知自己的实际履约相对方,应认定第三方与挂靠人直接建立合同关系,合同相对方为第三方和挂靠人。具体到本案中,道华律师阅遍姜某与中建公司相关人员的聊天记录,发现姜某与中建公司的审计人员聊天记录中,审计人员就本案项目以及另外两个项目的结算与姜某进行沟通,并询问姜某用的结算名称是装饰公司还是另一家设计公司,可以证实中建公司对于姜某实际施工人的身份是明知的。故姜某应与中建二局公司直接建立合同关系,合同相对方为对方,双方之间形成了事实上的建设工程施工合同关系,应由中建二局向姜某承担付款责任。
2、《报价单》真实存在,属于施工合同的一部分,应作为结算依据之一。
一审期间,姜某已将《施工合同》的原件当庭出示,从原件上看,《报价单》作为《施工合同》的最后一页,留有一小部分骑缝章。同时,在二审案件受理,道华律师向一审法院调取了庭审笔录,在第三次庭审笔录中明确记载了一审法院核查了装饰公司的合同原件,笔录载明“装饰公司于本次庭审时出具了其手中的合同原件,含有该报价单”。
结合科技公司提交其与中建公司签订的《总包合同》,合同内的手写补充条款中,明确载明了双方尚需确定十余项单项的单价,该十余项单项,科技公司与中建公司尚未确定单价,而其中所列举的项目完全与《报价单》中的项目一致,且均属于专业性较强的工程项目,姜某为了保障自身的合法权益,在承包合同签署时将施工项目单价全部固定下来,对于单价尚未确定的报价单项目,姜某与中建公司额外进行定价,并最终形成合同附件的报价单,即符合商业逻辑。故而《报价单》为双方另行确定单价,属于合同附件达到了证明力度的高度盖然性,应当作为结算依据之一。
3、案涉项目的结算方式应当分为两部分同步进行,两者分别确认的金额即为案涉项目总造价。
对于总包合同单价确认部分,依照确定的固定单价乘以胶州湾公司审定的工程量总造价下浮10%作为案涉项目最终结算造价。依照《施工合同》及《补充协议》的约定“以建设单位或其委托代理单位审核施工范围内的工程量为计算基础,以建设单位确定的固定单价乘以审定的工程量总造价下浮10%作为承包方的最终结算造价”的约定,下浮10%作为最终结算造价部分的前提是固定单价,但对于报价单的十余项,总包合同中并未约定固定单价,故《施工合同》所约定的总造价下浮10%,所涵盖的项目系除报价单项目外,总包合同已明确确定固定单价的部分。
对于总包合同尚未确定单价部分的项目,就《报价单》部分的项目,姜某与中建公司另行协商一致确认对应的单价并形成最终的《报价单》,对于该部分单价单项目,应当依据科技公司审定的工程量,乘以报价单所约定的单价作为最终结算造价。
《施工合同》所约定的结算程序,针对的是总包合同中有明确约定固定单价部分的项目,对于《报价单》所涵盖的项目,是姜某与中建公司另行协商确定单价,形成最终的报价单,报价单中的项目则以科技公司审定的工程量乘以报价单约定的单价,作为该部分项目的结算依据。两部分结算互相补充,形成对案涉整个项目完成的结算程序,二者相辅相成,不存在任何矛盾之处。




四、道华律师不负委托人所望推翻
一审判决,二审改判,全面胜诉!
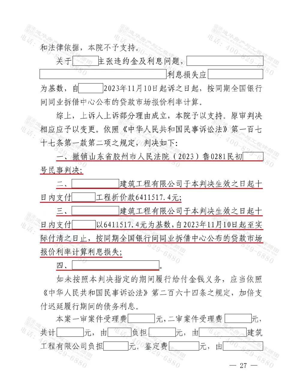
最终,二审法院--山东省青岛市中级人民法院采纳了道华律师的观点,重新委托了第三方审计单位,就《报价单》中所涵盖的项目,以报价单所确定的单价,乘以科技公司审定的工程量,认定在一审判决的基础上,额外增加了970多万元结算款,扣减了原先认定超额支付的330余万元,中建公司仍欠付姜某款项640余万元。
二审法院判决:
1. 撤销一审判决。
2. 中建公司向姜某支付工程折价款6,411,517.4元。
3. 中建公司于判决生效之日起十日内支付姜某以6,411,517.4元为基数,自2023年11月10日起至实际付清之日止,按同期全国银行间同业拆借中心公布的贷款市场报价利率计算的利息损失。

五、道华律师办案心得
道华工程律师团凭借十八年工程纠纷处理经验,积累了大量的胜诉案例,尤其是遇到大宗疑难工程纠纷结算追款难题有着独到的见解。在本案中,团队首席邹俊岳律师认为,如果遇到大宗工程纠纷难题,专业工程律师能够提前介入尤为重要,专业工程律师能够有效地搜集、固定完善证据链,合理合法提出诉讼仲裁,规避风险,积极高效地追回工程款,实现利益最大化。
同时,结合本案情况也存在如下需要重点关注的问题:
1.重视合同约定细节:合同条款是确定双方权利义务的关键,特别是对于工程价款结算、违约责任等重要条款,应深入研究,挖掘对当事人有利的约定,如本案中关于单价确认表的特别约定。在本案中,虽然整体合同存在一些争议条款,但关于十五项工程单价确认表的约定,是双方在合同定价外的特别约定,具有重要的法律意义。通过对合同条款的深入分析和解读,找到支持当事人主张的依据,从而为当事人争取最大的利益。
2.注重证据收集与运用:充分收集能够证明己方主张的证据,在庭审中合理运用证据,形成完整的证据链,增强主张的可信度和说服力,本案中通过多份证据证明报价单的真实性及效力。证据是诉讼活动的核心,在建设工程施工合同纠纷案件中,证据的收集和运用尤为重要。在本案中,为了证明报价单的真实性及效力,律师收集了包括证人证言、合同原件、庭审笔录等多份证据,从不同角度对报价单的真实性和作为结算依据的合理性进行了证明,最终得到了法院的认可。
4.把握行业交易习惯:道华律师结合建设工程行业的交易习惯和实际情况,对本案进行分析和论证,使主张更符合行业实际,更易被法院接受。在本案中,关于总包方中建公司是否超付工程款的问题,律师结合工程结算交易习惯进行分析,指出审计鉴定结果严重低于市场价,违背公平性原则。姜某不可能在低于市场价的情况下进行施工,严重违反正常逻辑。且在正常情况下,发包方一般不会在工程未结算清楚的情况下就超付工程款,从而对总包方中建公司的主张提出质疑,使法院在审理案件时能够更加全面地考虑案件的实际情况,增强了律师主张的可信度和说服力。
最终,经过道华工程律师团队的专业研判及对案件的整体诉讼策略把握,克服重重困难,据理力争,成功促使法院采纳我方观点,案件获得全面胜诉。

六、相关法律法规索引
1、《最高人民法院关于审理建设工程施工合同纠纷案件适用 法律问题的解释(一)》第一条规定,建设工程施工合同具有下列情形之一的,应当依据民法典第一百五十三条第一款的规定, 认定无效: (一)承包人未取得建筑业企业资质或者超越资质等 级的; (二)没有资质的实际施工人借用有资质的建筑施工企业 名义的;(三)建设工程必须进行招标而未招标或者中标无效的。承包人因转包、违法分包建设工程与他人签订的建设工程施工合同,应当依据民法典第一百五十三条第一款及第七百九十一条第二款、第三款的规定,认定无效。
2、《最高人民法院关于审理建设工程施工合同纠纷案件适用法律问题的解释(一)》第十九条规定,当事人对建设工程的计价标准或者计价方法有约定的,按照约定结算工程价款。因设计变更导致建设工程的工程量或者质量标准发生变化,当事人对该部分工程价款不能协商一致的,可以参照签订建设工程施工合同时当地建设行政主管部门发布的计价方法或者计价标准结算工程价款。
3、《最高人民法院关于审理建设工程施工合同纠纷案件适用法律问题的解释(一)》第二十四条规定,当事人就同一建设工程订立的数份建设工程施工合同均无效,但建设工程质量合格,一方当事人请求参照实际履行的合同关于工程价款的约定折价补偿承包人的,人民法院应予支持。实际履行的合同难以确定,当事人请求参照最后签订的合同关于工程价款的约定折价补偿承包人的,人民法院应予支持。
4、《最高人民法院关于审理建设工程施工合同纠纷案件适用法律问题的解释(一)》第二十六条 当事人对欠付工程价款利息计付标准有约定的,按照约定处理。没有约定的,按照同期同类贷款利率或者同期贷款市场报价利率计息。
5、《中华人民共和国民法典》 第七百九十三条第一款规定,建设工程施工合同无效,但是建 设工程经验收合格的,可以参照合同关于工程价款的约定折价补 偿承包人。

道华建设工程律师团--工程纠纷(诉讼/仲裁)实战专家,十五年专注大宗疑难建设工程法律服务领域,成功代理超1000宗建设工程纠纷案件,涉案工程造价数百亿元,以建设工程、城市更新、城市基础设施建设、工程招投标等为主攻方向,专注为众多工程项目总包方、分包方、违法转分包方、实际施工人等主体提供法律服务,擅长解决工程总承发包、拖欠工程款、工程造价鉴定、工程质量与验收、工程挂靠/转包/违法分包、工期延误、招投标、停工窝工、建设工程优先受偿权纠纷等各类工程案件,提供精准化、专业化法律服务,代理各类工程纠纷诉讼仲裁案件,胜诉率高,赢得客户一致好评,在业内享有盛誉。
在过去十多年间,提供过法律服务的工程项目包括:提供过法律服务的项目包括:中山水体整治工程、汕头市环岛绿化工程、深圳市地铁9号线工程、深圳市群众文化中心项目、深圳湾科技生态园项目、海伦堡系列装修工程、珠海星月湾项目、高州万福地产园林项目等。
道华建设工程律师团将在司法实践中积累的大量成功经验,凝结成《建设工程风险管理法律实务》《道华房产与工程纠纷案例汇编》《道华工程·十大经典案例》等重大战果,在业内享有盛誉。
声明:本网站所发布的资讯或文章仅为交流目的,本文所涉姓名/企业名称均为化名,数额/日期等案件信息均已做保密化处理。文章内容由作者创作,不代表广东道华律师事务所或其他律师出具的法律意见或建议。本文所包含的信息仅是作为一般性信息提供,广东道华律师事务所不对本文做时效性修改或更新。读者就自身案件依据本文全部或部分内容作出的决定及由此造成的后果由行为人自行负责。作者及广东道华律师事务所不承担任何责任,如需转载或引用该等文章的任何内容,请注明出处。如果您需要相关法律意见或法律服务,欢迎与本所律师联系。




